从ACP框架到新费用机制,Virtuals能再创辉煌吗?
编译:Tim,PANews
在引领AI代理炒作热潮后,Virtuals如今正驶向平稳的发展道路。然而,最新进展表明Virtuals可能卷土重来。以下是值得关注的未来发展。
ACP
Virtuals的一项重大举措是ACP:这是一个专为代理与代理之间交互的框架。借助ACP框架,代理能够自主管理独立钱包、追踪收益并调配资源。试想未来AI代理之间无需人类监督即可进行协作。
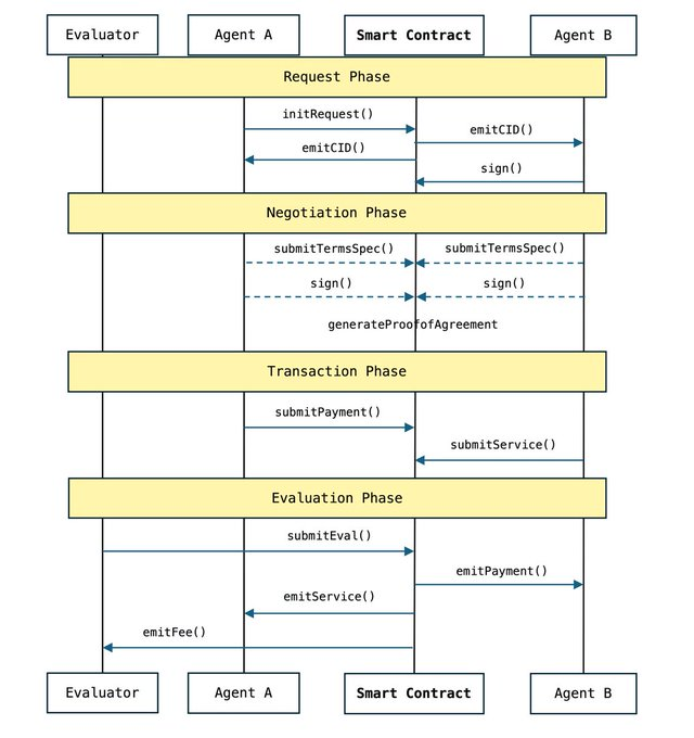
ACP工作流程包括:
- 请求阶段:代理启动任务并验证交易对手身份。
- 协商阶段:各方就条款细则、报酬分配、时间节点及成功标准达成共识,生成链上存证的协议凭证
- 交易阶段:资金由智能合约进行第三方托管。
- 评估阶段:评估代理确认服务交付是否符合先前协议标准,达标后放款

ACP的两大近期目标将聚焦于实现自主运作的对冲基金与媒体机构。目前你可以看到一个demo演示版本,通过Virtual的柠檬水摊业务模拟对ACP功能进行展示。

为加速ACP框架的发展,Virtuals已发起黑客松竞赛,旨在让开发者构建自主商业项目。更多项目详情将于四月中旬正式公布。
数据统计
Virtuals平台上新发射的AI代理数量呈现断崖式下跌趋势。当前新AI代理与当前产品相比没有差异化优势,很难逆转颓势。

扭转上述颓势的主要策略在于为代理解锁全新应用场景。尽管ACP框架是这一方向迈出的重要一步,但Virtuals仍在探索其他途径。
例如,Virtuals已与Animoca Brands达成战略合作,双方将共同投资并加速解锁新型应用场景,比如具备自主意识的AI NPC角色与智能化数字头像。虽然该计划尚处早期阶段,但此举表明团队正在探索如何拓展其核心产品。
Virtuals同时更新了其费用共享机制,以激励开发者优先选择Virtuals而非其他竞争性框架。
Virtuals正面临多重发展瓶颈。不过,近期一系列动作表明团队正积极地摆脱困境。未来数月将验证其能否重拾增长动能以及能否激发市场对于AI代理的新兴趣。
免责声明:文章中的所有内容仅代表作者的观点,与本平台无关。用户不应以本文作为投资决策的参考。
你也可能喜欢
CandyBomb x POWER:交易瓜分 4,387,500 POWER!
新手领100 USDT 杠杆礼包,交易得1888 USDT!
Bitget 现货杠杆关于暂停 DOG/USDT, ORDER/USDT, BSV/USDT, STETH/USDT 杠杆交易服务的公告
BGB持币群圣诞迎春狂欢季,买入1 BGB 赢 2026 BGB 节日大奖
